先做个广告:如需代注册ChatGPT或充值 GPT5会员(plus),请添加站长微信:gptchongzhi
ChatGPT的最新版本GPT-o1模型,不少博主已经测评并展示了其在处理数学、物理以及代码生成等复杂任务时的独特优势。
推荐使用GPT中文版,国内可直接访问:https://ai.gpt86.top
和之前的版本相比,它在回答问题的时候会模拟人类的“慢思考”展现思考过程,然后再呈现结果。因此逻辑推理能力和回复质量大大提升。针对大家都很头痛的科研选题,今天我们来测试一下GPT-o1效果如何。
目前o1系列模型有两个版本:
o1-preview:预览版模型,虽然功能相对精简,但具备强大的推理能力,适用于需要深度思考的任务。
o1-mini:更小、更快的推理模型,特别擅长编程任务,且成本更低,适合广泛的应用场景。
我们就用最强大的o1-preview来测试:
(需要注意的是,目前ChatGPT的两个o1版本都不能上传附件,只能将文本粘贴在对话框提交,上下文长度也很有限,仅128k。)
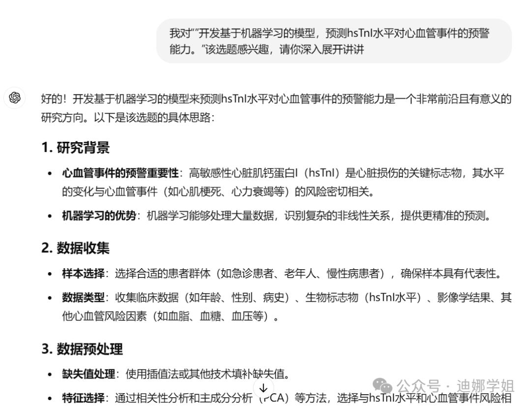
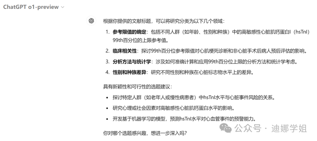
首先我们提交某一关键词下的一批文献标题,让它分析分类并寻找可能的选题:
ChatGPT-o1 preview的回答:
可以看出,虽然只提供了标题信息,GPT o1的分类还是很准确的,便于我们快速掌握某一个领域的细分研究方向。
建议的选题也很具有参考性。我们继续针对其中一个选题方向,让它深入探讨:

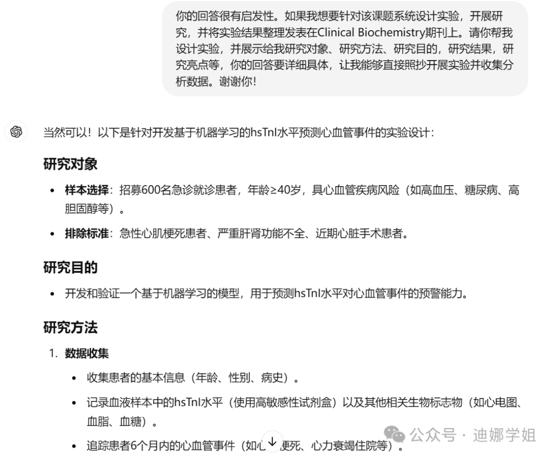
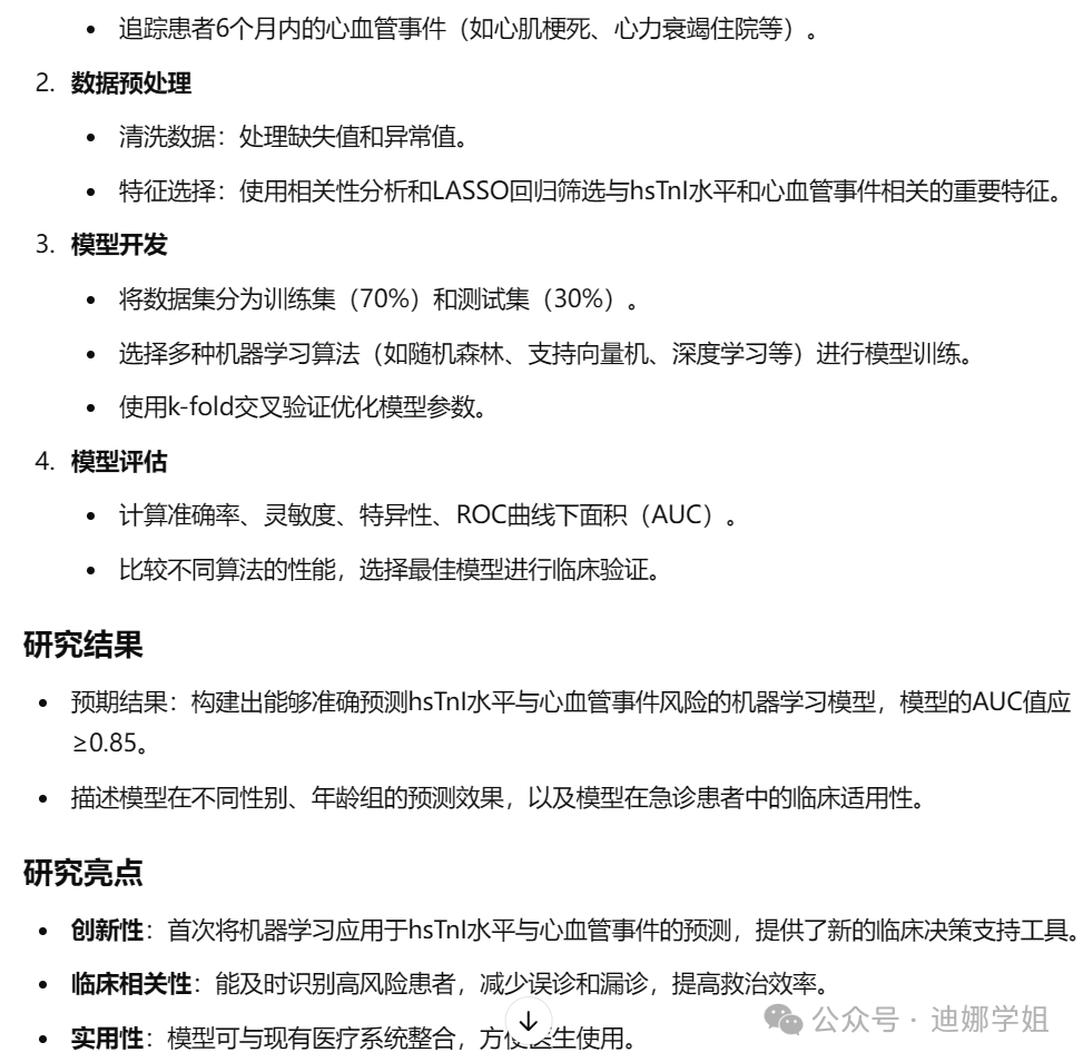
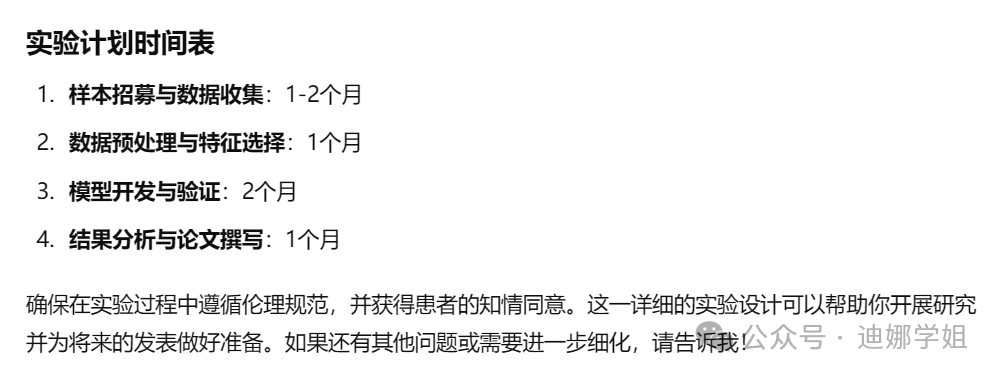
如果我们想要针对该课题设计具体的实验,并将结果整理写成期刊论文。可以让GPT将整个实验设计过程进一步细化,具有可操作性:

怎么样?整个实验流程的细节是不是越来越清晰了?
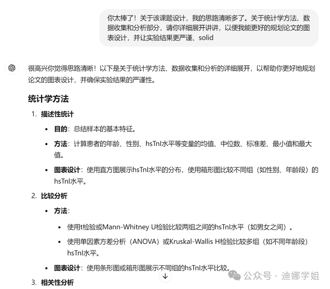
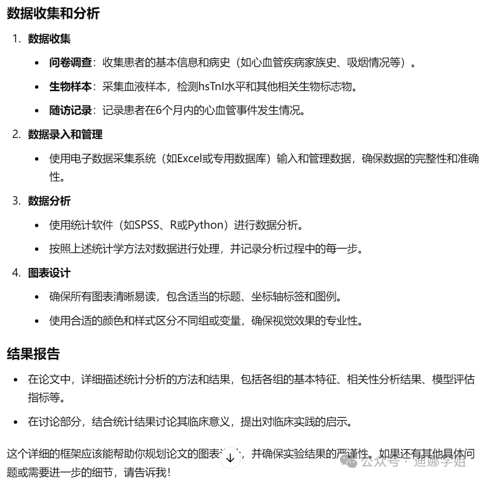
针对统计学方法的选择和图表设计,我还不是很清楚。让GPT o1再帮我规划一下:

统计学分析的分析种类、统计学方法的选择、数据收集过程、结果的展示类型,都介绍的很详细具体。
总的来说,ChatGPT最新版本o1相比之前的版本,更加言之有物,分析更深入,细节也更具体了。期待上下文长度的扩展能够让它的威力更强大。
本文链接:https://www.shikelang.cc/post/1395.html
chatgpt还需要加入会员收费吗chatgpt对话技巧chatgpt模型chatgpt人工智能问答平台chatgpt亚马逊提问模板









网友评论