先做个广告:如需代注册ChatGPT或充值 GPT5会员(plus),请添加站长微信:gptchongzhi
零:前言
推荐使用GPT中文版,国内可直接访问:https://ai.gpt86.top
GPT-o1是在2024年9月13日发布的。GPT-o1模型,也被称为草莓模型,首次公开亮相,并展示了其在处理数学、物理以及代码生成等复杂任务时的独特优势。这回主要是发布两个版本:
o1-preview(高级推理) 和 o1-mini(更快的推理速度) 两个版本 。
之前GPT 4o是文科的博士的话,这回GPT-o1就是理科博士了。
一、o1 模型到底有多牛呢
OpenAI隆重推出全新一代的o1模型,该模型在多个领域展现出了非凡的能力,标志着人工智能技术的又一次飞跃。
推理能力大幅提升
o1模型在物理、化学和生物等学科的挑战性基准测试中表现卓越,达到与博士生相当的水平。其深度学习和推理能力使其能够解决复杂的科学问题,推动科研领域的发展。
数学和编程能力爆表
在 2024 年 AIME 考试中,GPT-4o 平均仅解决了 12%(1.8/15)的问题。O1 平均为 74%(11.1/15),且每个问题仅有一个样本。在 64 个样本中,83%(12.5/15)达成一致。当使用学习评分函数对 1000 个样本进行重新排名时,93%(13.9/15)。取得 13.9 分的成绩可跻身全国前 500 名学生之列,该成绩高于美国数学奥林匹克竞赛的分数线。
更像人类一样思考
o1系列模型经过精心训练,能够像人类一样花时间思考问题。它尝试不同的策略,能够自我纠错,这种接近人类思维的方式使其在解决问题时更加高效和准确。
全新安全训练方法
OpenAI开发了一种新的安全训练方法,充分利用o1模型的推理能力,使其更好地遵守安全和对齐准则。这一方法提升了模型的可靠性,确保其应用于各种场景时的安全性。
更强的“越狱”抵抗力
通过一系列“越狱”测试,o1模型表现出了卓越的安全性能。与GPT-4o相比,o1模型更不容易被“越狱”,这意味着其在信息安全方面有了显著提升。
o1系列模型的两个版本
o1-preview:预览版模型,虽然功能相对精简,但具备强大的推理能力,适用于需要深度思考的任务。
o1-mini:更小、更快的推理模型,特别擅长编程任务,且成本更低,适合广泛的应用场景。
二、实战测评
如何使用OpenAI o1
ChatGPT 4o国内直接访问地址:https://share.xuzhugpt.cloud/
上plus的车(无需注册,文末加微即可免费获得24小时OpenAI o1体验)![]()
输入授权码即可。
这里可选择o1-preview(高级推理) 和 o1-mini(更快的推理速度) 两个模型。
ChatGPT官网界面已更新,o1模型应该很快会替代原有的4o成为主流。![]()
微积分测试
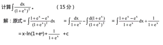
上高中时微积分也是彻彻底底的把我这个学渣难了一把,让我们先来看看他的推理到底怎么样。试题这道题可是15分哦。
分别对Gpt4o、o1-preview(高级推理) 和 o1-mini(更快的推理速度) 进行测试。使用提示词:
你是一名教授数学微积分的高级教师,熟悉微积分各种题型和解答方
式,善于一步一步解答问题,下面请回答我所提出的问题。
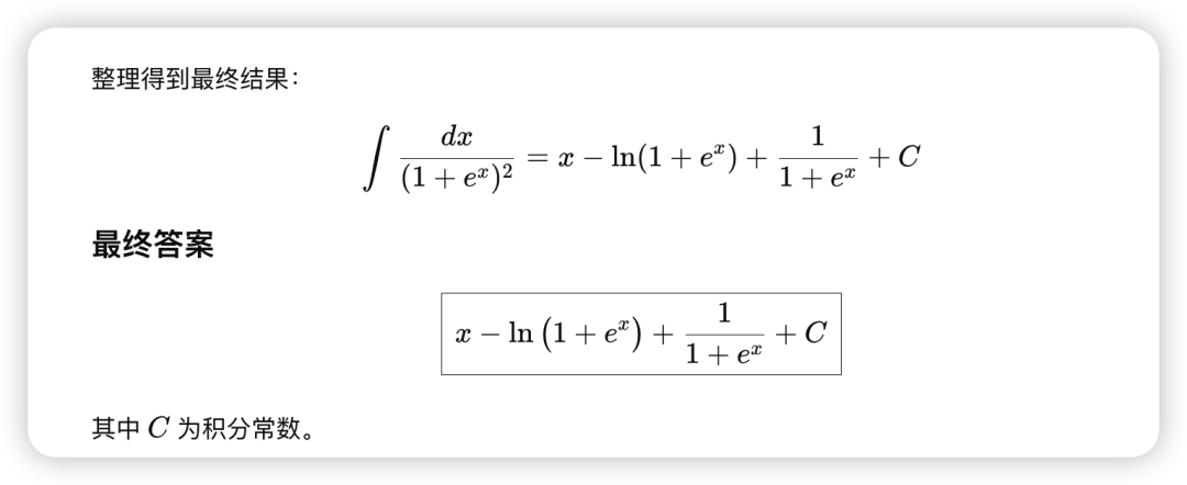
Gpt4o
gpt4o用了四步讲解了内容。挺详细了。但答案错了。![]()
![]()
![]()
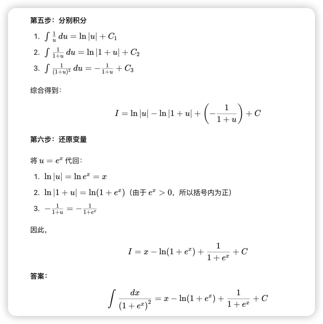
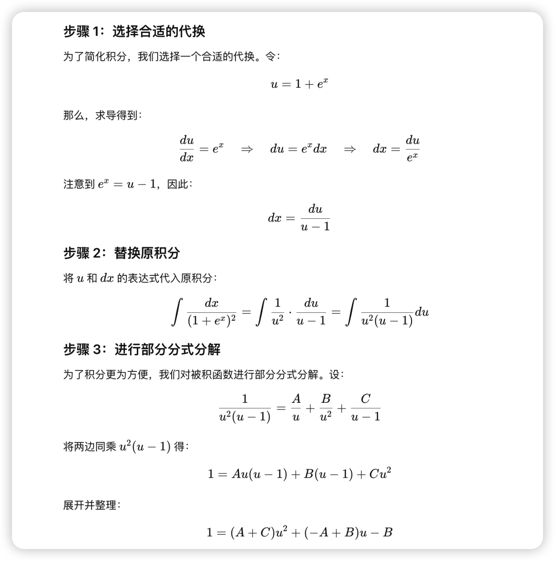
o1-preview
现在这个版本暂时没推出文件上传功能,比较不方便。但解题的效果,真的是太好了。
解题步骤用了6步。真的是太强大了。答案完全正确。![]()
![]()
![]()
![]()
o1-mini
现在这个版本暂时没推出文件上传功能,比较不方便。
解题步骤用了5步。也很强大了。答案完全正确![]()
![]()
![]()
![]()
烧脑推理
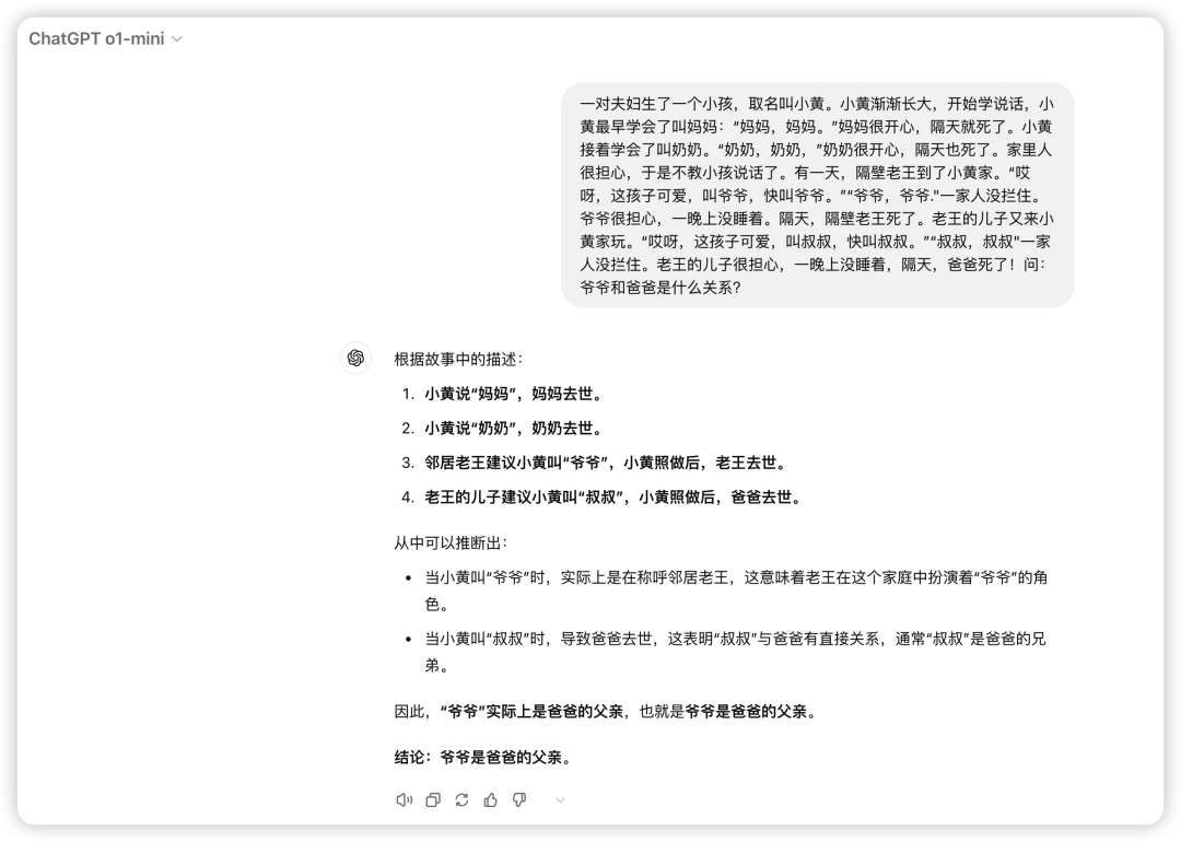
针对于o1的推理能力,来点烧脑的推理,一个非常有意思的题目,来一起看看他们表现怎么样:来一个小故事考考GPT。
一对夫妇生了一个小孩,取名叫小黄。小黄渐渐长大,开始学说话,小黄最早学会了叫妈妈:“妈妈,妈妈。”妈妈很开心,隔天就死了。
小黄接着学会了叫奶奶。“奶奶,奶奶,”奶奶很开心,隔天也死了。家里人很担心,于是不教小孩说话了。
有一天,隔壁老王到了小黄家。“哎呀,这孩子可爱,叫爷爷,快叫爷爷。”“爷爷,爷爷."一家人没拦住。
爷爷很担心,一晚上没睡着。隔天,隔壁老王死了。老王的儿子又来小黄家玩。“哎呀,这孩子可爱,叫叔叔,快叫叔叔。”“叔叔,叔叔"一家人没拦住。
老王的儿子很担心,一晚上没睡着,隔天,爸爸死了!问:爷爷和爸爸是什么关系?
你知道答案是什么吗?
分别对Gpt4o、o1-preview(高级推理) 和 o1-mini(更快的推理速度) 进行测试。
Gpt4o
![]()
o1-preview
![]()
o1-mini
![]()
代码优化
有一段:通过回溯算法解答猴子吃桃的java代码,
public class MonkeyEatPeach {
// 计算猴子第一天摘的桃子数
public static int calculatePeaches(int days) {
if (days == 1) {
return 1; // 第一天剩一个桃子
} else {
return (calculatePeaches(days - 1) + 1) * 2; // 前一天的桃子是今天桃子的一半多一个
}
}
public static void main(String[] args) {
int days = 10; // 猴子吃桃的天数
int peaches = calculatePeaches(days);
System.out.println("猴子第一天摘的桃子数: " + peaches);
}
}
让它们对代码进行优化。
分别对Gpt4o、o1-preview(高级推理) 和 o1-mini(更快的推理速度) 进行测试。
Gpt4o
有这么一段代码
public class MonkeyEatPeach {
// 计算猴子第一天摘的桃子数
public static int calculatePeaches(int days) {
if (days == 1) {
return 1; // 第一天剩一个桃子
} else {
return (calculatePeaches(days - 1) + 1) * 2; // 前一天的桃子是今天桃子的一半多一个
}
}
public static void main(String[] args) {
int days = 10; // 猴子吃桃的天数
int peaches = calculatePeaches(days);
System.out.println("猴子第一天摘的桃子数: " + peaches);
}
}
分析代码的问题,并进行代码优化
![]()
![]()
Gpt4o给出了问题分析:
递归深度:该方法使用递归来计算第一天的桃子数,递归深度为days,在days较大时可能导致栈溢出或性能问题。
性能问题:由于递归方法每次调用都会重复计算相同的子问题,效率较低。
可读性和理解性:递归虽然简洁,但对初学者来说可能不太直观。
并给出了代码优化。优化后的代码并给出解释,挺贴心的。
o1-preview
![]()
![]()
o1-preview是给出了问题分析:递归效率低下:原代码使用递归方式计算,对于较大的天数,可能导致栈溢出问题。
变量和注释混淆:代码中的days变量表示的是剩余天数,而注释和逻辑可能导致理解混乱。
可读性较差:递归方式使得代码的逻辑不够直观,可读性不高。多增加了优化建议。使用迭代替代递归:迭代方式更高效,避免了递归调用的开销和可能的栈溢出问题。
明确变量含义:重新命名变量,使其更符合问题描述,例如totalDays表示总天数,peaches表示当前天的桃子数量。
完善注释和代码结构:添加清晰的注释,优化代码结构,提高可读性。也有优化代码和优化效果。
o1-mini
![]()
![]()
![]()
![]()
o1-mini 给出了问题分析:递归深度限制:
递归方法在 days 较大时可能导致栈溢出(Stack Overflow),因为每增加一天都需要一次函数调用。效率问题:
递归方法每次调用都会有函数调用的开销,对于较大的 days 值,效率较低。可读性和维护性:
递归逻辑虽然简洁,但对于不熟悉递归的读者来说,可能不够直观。
并给出了两个优化方案:使用迭代方法和使用数学公式直接计算。并对两个方案做了对比,最后给出了最佳优化代码推荐。太强大了。
代码优化小结:
代码优化能力,o1-mini > o1-preview > Gpt4o
9.11和9.9,哪个数字大
9.11和9.9,哪个数字大
分别对Gpt4o、o1-preview(高级推理) 和 o1-mini(更快的推理速度) 进行测试。
Gpt4o
![]()
在这里插入图片描述 o1-preview
![]()
在这里插入图片描述 o1-mini
o1-preview(高级推理) 和 o1-mini(更快的推理速度) 终于把这个经典问题回答对了。Gpt4o 解决不了这个问题。
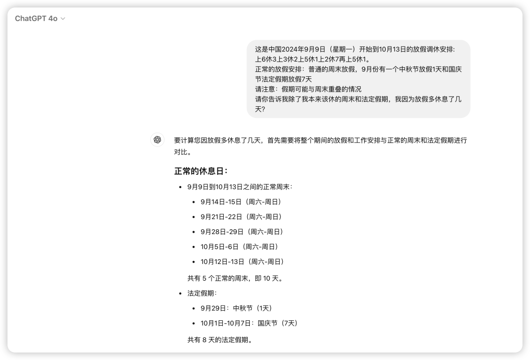
算放假天数
这是中国2024年9月9日(星期一)开始到10月13日的放假调休安排:
上6休3上3休2上5休1上2休7再上5休1。
正常的放假安排:普通的周末放假,9月份有一个中秋节放假1天和国庆节法定假期放假7天
请注意:假期可能与周末重叠的情况
请你告诉我除了我本来该休的周末和法定假期,我因为放假多休息了几天?
分别对Gpt4o、o1-preview(高级推理) 和 o1-mini(更快的推理速度) 进行测试。
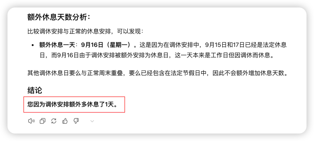
Gpt4o
![]()
![]()
o1-preview
![]()
![]()
o1-mini
![]()
![]()
厉害了,o1-preview(高级推理) 和 o1-mini(更快的推理速度) 的结果是正确的。
零:前言
推荐使用GPT中文版,国内可直接访问:https://ai.gpt86.top
GPT-o1是在2024年9月13日发布的。GPT-o1模型,也被称为草莓模型,首次公开亮相,并展示了其在处理数学、物理以及代码生成等复杂任务时的独特优势。这回主要是发布两个版本:
o1-preview(高级推理) 和 o1-mini(更快的推理速度) 两个版本 。

一、o1 模型到底有多牛呢
OpenAI隆重推出全新一代的o1模型,该模型在多个领域展现出了非凡的能力,标志着人工智能技术的又一次飞跃。
推理能力大幅提升
o1模型在物理、化学和生物等学科的挑战性基准测试中表现卓越,达到与博士生相当的水平。其深度学习和推理能力使其能够解决复杂的科学问题,推动科研领域的发展。
数学和编程能力爆表
在 2024 年 AIME 考试中,GPT-4o 平均仅解决了 12%(1.8/15)的问题。O1 平均为 74%(11.1/15),且每个问题仅有一个样本。在 64 个样本中,83%(12.5/15)达成一致。当使用学习评分函数对 1000 个样本进行重新排名时,93%(13.9/15)。取得 13.9 分的成绩可跻身全国前 500 名学生之列,该成绩高于美国数学奥林匹克竞赛的分数线。
更像人类一样思考
o1系列模型经过精心训练,能够像人类一样花时间思考问题。它尝试不同的策略,能够自我纠错,这种接近人类思维的方式使其在解决问题时更加高效和准确。
全新安全训练方法
OpenAI开发了一种新的安全训练方法,充分利用o1模型的推理能力,使其更好地遵守安全和对齐准则。这一方法提升了模型的可靠性,确保其应用于各种场景时的安全性。
更强的“越狱”抵抗力
通过一系列“越狱”测试,o1模型表现出了卓越的安全性能。与GPT-4o相比,o1模型更不容易被“越狱”,这意味着其在信息安全方面有了显著提升。
o1系列模型的两个版本
o1-preview:预览版模型,虽然功能相对精简,但具备强大的推理能力,适用于需要深度思考的任务。
o1-mini:更小、更快的推理模型,特别擅长编程任务,且成本更低,适合广泛的应用场景。
二、实战测评
如何使用OpenAI o1
ChatGPT 4o国内直接访问地址:https://share.xuzhugpt.cloud/
上plus的车(无需注册,文末加微即可免费获得24小时OpenAI o1体验)
输入授权码即可。
ChatGPT官网界面已更新,o1模型应该很快会替代原有的4o成为主流。
微积分测试
上高中时微积分也是彻彻底底的把我这个学渣难了一把,让我们先来看看他的推理到底怎么样。试题这道题可是15分哦。
你是一名教授数学微积分的高级教师,熟悉微积分各种题型和解答方
式,善于一步一步解答问题,下面请回答我所提出的问题。Gpt4o
gpt4o用了四步讲解了内容。挺详细了。但答案错了。
o1-preview
现在这个版本暂时没推出文件上传功能,比较不方便。但解题的效果,真的是太好了。
解题步骤用了6步。真的是太强大了。答案完全正确。

o1-mini
现在这个版本暂时没推出文件上传功能,比较不方便。
解题步骤用了5步。也很强大了。答案完全正确
烧脑推理
针对于o1的推理能力,来点烧脑的推理,一个非常有意思的题目,来一起看看他们表现怎么样:来一个小故事考考GPT。
一对夫妇生了一个小孩,取名叫小黄。小黄渐渐长大,开始学说话,小黄最早学会了叫妈妈:“妈妈,妈妈。”妈妈很开心,隔天就死了。
小黄接着学会了叫奶奶。“奶奶,奶奶,”奶奶很开心,隔天也死了。家里人很担心,于是不教小孩说话了。
有一天,隔壁老王到了小黄家。“哎呀,这孩子可爱,叫爷爷,快叫爷爷。”“爷爷,爷爷."一家人没拦住。
爷爷很担心,一晚上没睡着。隔天,隔壁老王死了。老王的儿子又来小黄家玩。“哎呀,这孩子可爱,叫叔叔,快叫叔叔。”“叔叔,叔叔"一家人没拦住。
老王的儿子很担心,一晚上没睡着,隔天,爸爸死了!问:爷爷和爸爸是什么关系?你知道答案是什么吗?
分别对Gpt4o、o1-preview(高级推理) 和 o1-mini(更快的推理速度) 进行测试。
Gpt4o

o1-preview

o1-mini

代码优化
有一段:通过回溯算法解答猴子吃桃的java代码,
public class MonkeyEatPeach {
// 计算猴子第一天摘的桃子数
public static int calculatePeaches(int days) {
if (days == 1) {
return 1; // 第一天剩一个桃子
} else {
return (calculatePeaches(days - 1) + 1) * 2; // 前一天的桃子是今天桃子的一半多一个
}
}
public static void main(String[] args) {
int days = 10; // 猴子吃桃的天数
int peaches = calculatePeaches(days);
System.out.println("猴子第一天摘的桃子数: " + peaches);
}
}让它们对代码进行优化。
分别对Gpt4o、o1-preview(高级推理) 和 o1-mini(更快的推理速度) 进行测试。
Gpt4o
有这么一段代码
public class MonkeyEatPeach {
// 计算猴子第一天摘的桃子数
public static int calculatePeaches(int days) {
if (days == 1) {
return 1; // 第一天剩一个桃子
} else {
return (calculatePeaches(days - 1) + 1) * 2; // 前一天的桃子是今天桃子的一半多一个
}
}
public static void main(String[] args) {
int days = 10; // 猴子吃桃的天数
int peaches = calculatePeaches(days);
System.out.println("猴子第一天摘的桃子数: " + peaches);
}
}
分析代码的问题,并进行代码优化Gpt4o给出了问题分析:
递归深度:该方法使用递归来计算第一天的桃子数,递归深度为days,在days较大时可能导致栈溢出或性能问题。
性能问题:由于递归方法每次调用都会重复计算相同的子问题,效率较低。
可读性和理解性:递归虽然简洁,但对初学者来说可能不太直观。
并给出了代码优化。优化后的代码并给出解释,挺贴心的。
o1-preview

变量和注释混淆:代码中的days变量表示的是剩余天数,而注释和逻辑可能导致理解混乱。
可读性较差:递归方式使得代码的逻辑不够直观,可读性不高。多增加了优化建议。使用迭代替代递归:迭代方式更高效,避免了递归调用的开销和可能的栈溢出问题。
明确变量含义:重新命名变量,使其更符合问题描述,例如totalDays表示总天数,peaches表示当前天的桃子数量。
完善注释和代码结构:添加清晰的注释,优化代码结构,提高可读性。也有优化代码和优化效果。
o1-mini

递归方法在 days 较大时可能导致栈溢出(Stack Overflow),因为每增加一天都需要一次函数调用。效率问题:
递归方法每次调用都会有函数调用的开销,对于较大的 days 值,效率较低。可读性和维护性:
递归逻辑虽然简洁,但对于不熟悉递归的读者来说,可能不够直观。
并给出了两个优化方案:使用迭代方法和使用数学公式直接计算。并对两个方案做了对比,最后给出了最佳优化代码推荐。太强大了。
代码优化小结:
代码优化能力,o1-mini > o1-preview > Gpt4o
9.11和9.9,哪个数字大
9.11和9.9,哪个数字大
分别对Gpt4o、o1-preview(高级推理) 和 o1-mini(更快的推理速度) 进行测试。
Gpt4o

o1-preview

o1-mini

算放假天数
这是中国2024年9月9日(星期一)开始到10月13日的放假调休安排:
上6休3上3休2上5休1上2休7再上5休1。
正常的放假安排:普通的周末放假,9月份有一个中秋节放假1天和国庆节法定假期放假7天
请注意:假期可能与周末重叠的情况
请你告诉我除了我本来该休的周末和法定假期,我因为放假多休息了几天?分别对Gpt4o、o1-preview(高级推理) 和 o1-mini(更快的推理速度) 进行测试。
Gpt4o
o1-preview
o1-mini
厉害了,o1-preview(高级推理) 和 o1-mini(更快的推理速度) 的结果是正确的。
本文链接:https://www.shikelang.cc/post/1380.html
chatgpt会员充值chatgpt4的全新演示视频chatgpt可以注册多少个账号AI聊天机器人chatgpt too many




























网友评论