先做个广告:如需代注册ChatGPT或充值 GPT5会员(plus),请添加站长微信:gptchongzhi
今天给大家更新的教程,应该是全网唯一一个全程实操:利用ChatGPT完成一篇完整的论文。这份教程思路,只需要你提供一个标题,剩下全部由ChatGPT完成,主要一个快准狠。本教程包含操作过程中所需使用的提示词指令。
推荐使用GPT中文版,国内可直接访问:https://ai.gpt86.top
阅前注意:
1.确定选题,生成框架
如何确定选题,这里就不多说了。一般都是上面给拟定好的选题,如果没有选题的可以看看之前的文章哈。不管是自己写,还是ChatGPT写,都得先列好论文框架。首先将我们的选题编辑到下面指令里,发送给ChatGPT。
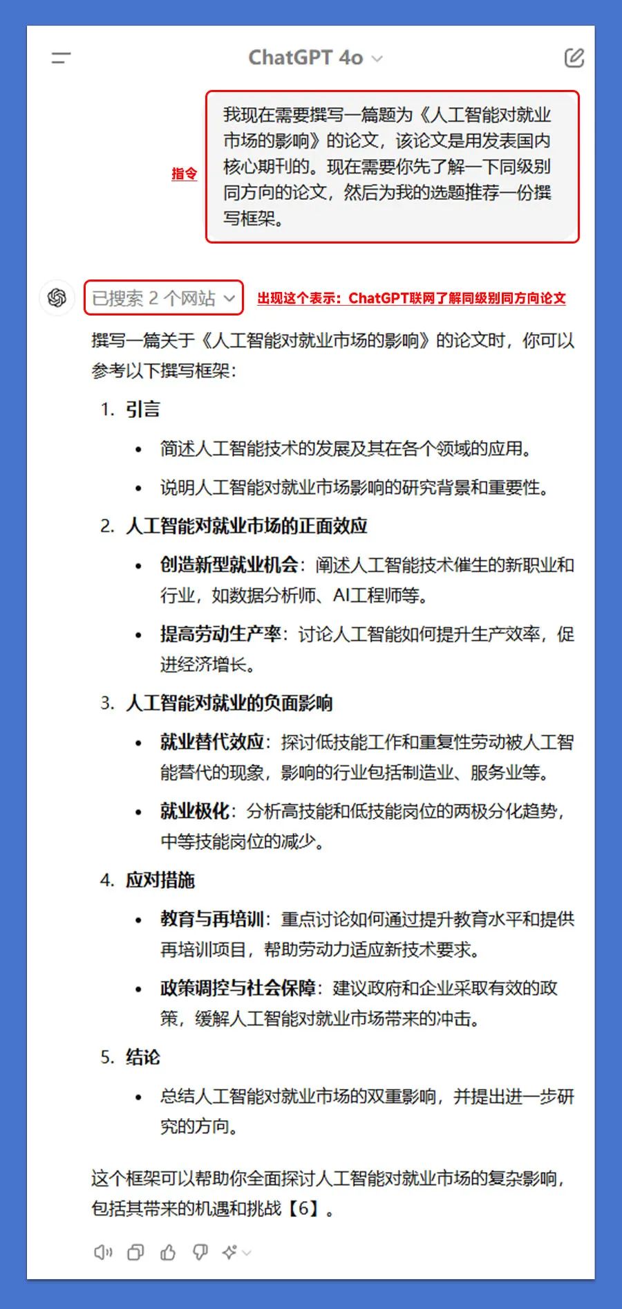
我现在需要撰写一篇题为《你的选题》的论文,该论文是用来【用途】的。现在需要你先了解一下同级别同方向的论文,然后为我的选题推荐一份撰写框架。
2.根据框架,确定指令
因为我们需要让ChatGPT来完成这篇论文,所以我们需要让ChatGPT根据论文框架来编辑指令。使用下面的指令:
我需要用ChatGPT来撰写出上述框架的完整论文,字数约【数字】字。现在需要你以此为我编辑出对应的提示词。但由于ChatGPT单次输出的内容有限,需要ChatGPT分部分输出论文内容,所以我需要根据上述框架分次给出提示词,你要分开编辑出我需要的提示词。提示词中需要让ChatGPT注意上下文的逻辑,以此达到输出后论文具备很强的逻辑性和可读性。

3.用子应用,开始撰写
这里就不是使用原生ChatGPT的对话了,而是使用ChatGPT的子应用,下面作者演示所用的子应用名称:Consensus(该子应用在ChatGPT的探索GPT里可直接打开使用)。我们首先要上传之前整理好框架的文档,然后附下面的指令。
上面文档中内容是我的论文框架,你需要了解熟悉一下我的论文框架,然后根据我下一步的指令进行操作。


4.整理文档,润色降重当发送完所有的提示词后,我们论文的初稿已基本完成。这里我们需要复制粘贴了,把所有需要的内容复制到文档中。而针对润色降重,很多小伙伴都在纠结先后的问题。其实都可以,润色本身也是降重的一种,所以作者建议先润色,然后再查重降重。而针对利用ChatGPT润色和降重的操作,作者这里也不再多说,大家可以看看作者之前写的文章。作者也会考虑单独开一期文章来重新更加详细的讲解一下。
特别注意:ChatGPT不具备查重功能,只具备降重的功能。
5.参考文献,自动引用
这个部分主要就是利用ChatGPT,自动为上面完成的论文插入引用文献。这个部分,作者放到下一期的文章中去讲解。
本文链接:https://www.shikelang.cc/post/1359.html
自动视频chatgpt公司怎么盈利chatgpt如何使用简单教程必应chatgpt版本chatgpt虚拟电话 使用次数限制



网友评论