先做个广告:如需代注册ChatGPT或充值 GPT5会员(plus),请添加站长微信:gptchongzhi
GPT-4o是一款先进的多模态大语言模型,它具备处理文本、音频和图像任意组合输入的能力,并能生成相应的任意组合输出。下面是对GPT-4o的一些基本介绍:
推荐使用GPT中文版,国内可直接访问:https://ai.gpt86.top
GPT-4o 是 OpenAI 在 2024 年 5 月推出的一款多模态人工智能模型。该模型在视觉和音频理解上表现卓越,尤其在非英语文本处理上性能大幅提升。GPT-4o 的 API 响应速度更快,速率限制提高了5倍,同时成本降低了50%。此外,GPT-4o 支持20种语言,包括中文,实现了音频等多模态交互,为用户提供了便捷的多模态交流体验。
给大家附上官方地址:
话不多说,开始表演!
GPT-4o可以理解和生成人类语言,包括文档、文本和语音。它可以回答你的问题,进行对话,并生成不同类型的创意文本格式。我们还可以选择不同的对话样式来回答。
问题一:昨天的当天是明天的什么?
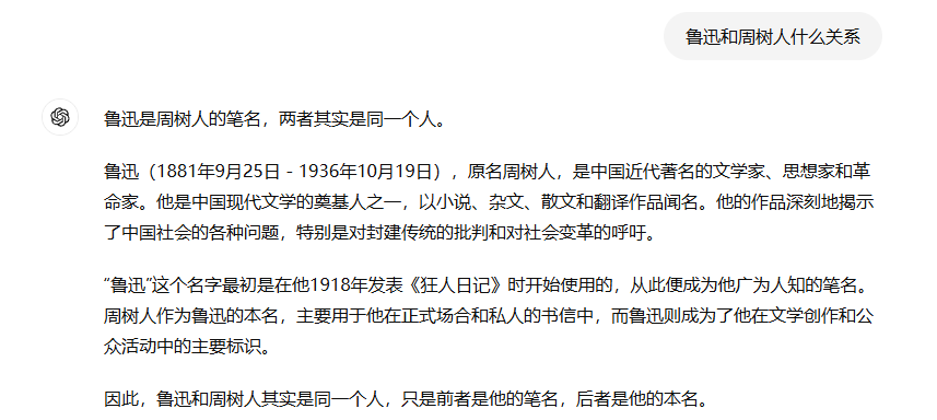
问题二:鲁迅和周树人是什么关系?
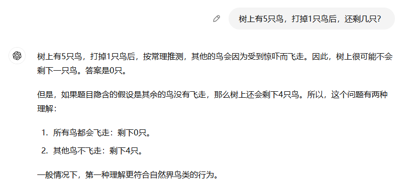
问题三:树上有5只鸟,打掉1只鸟后,还剩几只?
然后是小编的终极问题:请给下面的“行”标注读音并解释:人要是行,干一行行一行,一行行行行行,行行行干哪行都行,要是不行, 干一行不行干哪行都不行。想要行行行,首先一行行,成为行业内的内行,行行成内行,行行行。
除了终极问题没有回答出来以外,其他都快速准确地回答出来了,这种战绩已经是名列前茅的水平了。
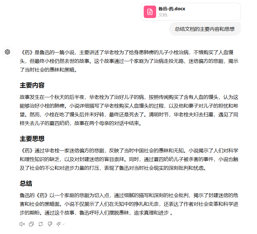
GPT-4o也是为数不多的可以上传文档的大模型:
可以看出它对文档的归纳总结能力相当不错。
小编还想对它的信息收集能力做一个简单的小测试:
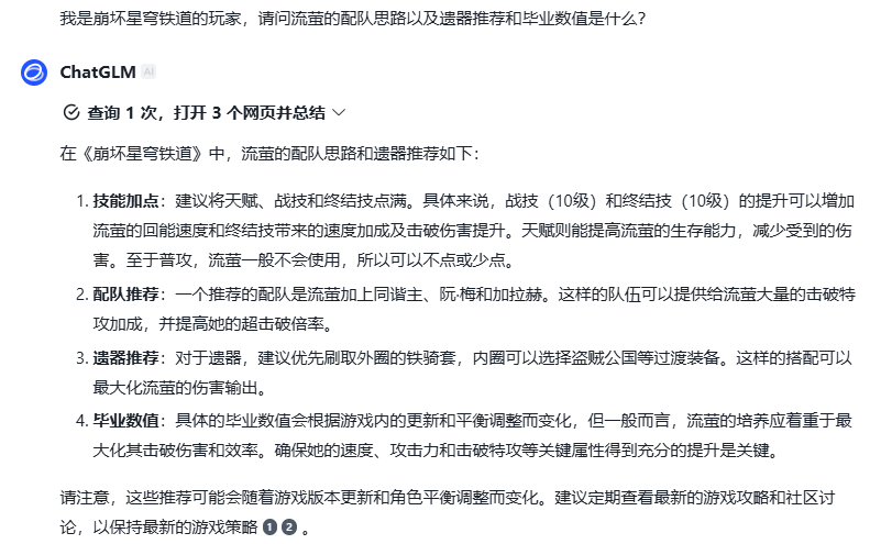
最近米哈游的崩坏星穹铁道也是上线了流萤卡池,一下子在全球多个国家卡池流水登顶!关于流萤的信息也是火遍网络,那看看GPT-4o表现如何。
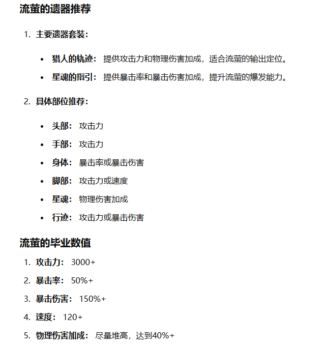
小编基于网友问得最多的问题进行提问:请问流萤的配队思路以及遗器推荐和毕业数值是什么?
额可谓是一派胡言啊。。
再看看智谱清言的回答:
将两者进行对比,GPT-4o就显得比较菜了。
也有可能是对这类游戏了解不够,于是小编让它介绍一下黑神话悟空。
对于黑神话悟空的介绍可谓非常详细了,并且还给到我们选择哪一种回复更符合我们的要求,妥妥的加分项!
目前GPT-4o还不具备AI绘画功能。
强行让它画,它也能憋托大的:
哈哈,确实挺艺术的。。
但是小编在网上看到别人说GPT-4o是可以AI绘画的,又半信半疑地继续:
看到这个作品已经绷不住了。
小编借助图片识别功能要求重新绘画,它自己也说很抱歉没达到预期效果。
难道是靠这个功能让GPT4o反思总结然后更进一步吗?!
小编非常期待地等待它重新画的结果!
憋了一分钟,拉了坨一模一样的。。果然是重新画,重新画了一幅一模一样的。。
看得出来,GPT4o确实没有AI绘画能力,大家不要相信网上的传言。。。
还有就是这个免费限制的问题:
小编这个新创的号,问了两个问题,免费次数用完了,要等4.5小时才能接着问。
然后小编另一个用了快一年的号,问了八个问题,要等22小时才能接着问。
总的来说,GPT-4o的语言理解和表达能力都是在线的,并且可以上传多张图片或文档,回答的速度也非常之快,这方面来看挺不错的。
本文链接:https://www.shikelang.cc/post/1288.html
人工智能机器人chatgptpdfgearWeChatIP 被屏蔽ChatDocGPT4联网开通pluginschatgpt4.0 如何使用chatGPT买股票huatuogpt






















网友评论