先做个广告:如需代注册ChatGPT或充值 GPT5会员(plus),请添加站长微信:gptchongzhi
下午打开ChatGPT时,突然发现对话框有了一些变化,“数据分析”功能向我推送了。
推荐使用GPT中文版,国内可直接访问:https://ai.gpt86.top
我第一时间关联了onedrive账号,如果我们把onedrive和google drive当作私人知识库的话,那么基于知识库-->AI Agent的闭环正在形成。
首先,就是上传文件功能,可以从onedrive里选择不超过十篇文档,我选择了关于视频生成方面的论文。
但是,虽然我使用了中文提问,但是似乎GPT-4o更倾向于使用英文来回答问题。虽然这个功能在Kimi和Gemini 1.5中早就有了,但是GPT-4o对于回答进行了某种固定样式的输出,值得称赞。
当然,在长文档多文档功能已经逐渐成为标配的当下,GPT-4o这样的表现就是将将及格。
我们更期待它在数据分析能力上的表现,所以我直接从owid上下载了各国家或地区的人均GDP数据。
首先,对于数据本身的理解和处理没什么问题。很多人会说,这个很简单啊,一个python的pandas包就能解决的问题。话没错,但是因为底层是大模型驱动,所以这一步其实要比我们想象的难多了,大概就是我们看到人形机器人可以稳稳走路的难度系数吧。
而紧接着的这一步开始体现了“Agent”的能力:数据清洗。我们的输入只是一个数据文件,和“请分析数据”的指令,后面的动作都是自动(automation)的,说背后是思维链,思维树也好,其他技术也罢,但是看着模型输出的过程,会让人觉得,它真的在“思考”,在“工作”。
在模型输出第一段之后,会有一个提示选项是“请绘制中国的人均GDP变化趋势图”,所以我直接点击,把这个关联作为提示词,输出图表。
也可以图文并茂的分析。
是的,作为一个数据分析的助手,GPT-4o完全胜任。
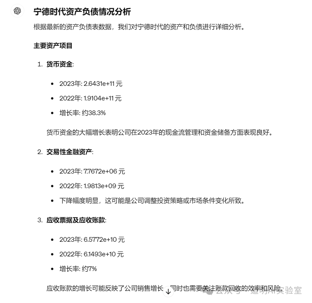
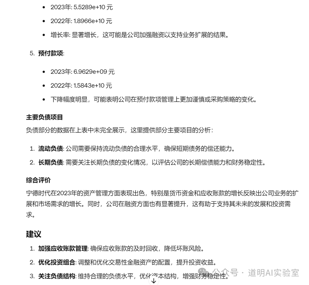
我还想再挑战一些更实战的领域,所以,我上传了一个宁德时代2023与2022三张表的excel文件。
是的,当data analysis功能上线后,大模型不能处理数据的时代也宣告结束了,甚至它可以自己选择重点关注的财务指标进行分析,当然,如果我们在以后优化prompt,完全可以让模型自己输出优秀的财务分析报告。
让我有些小惊喜的来自于建议:加强应收账款管理。
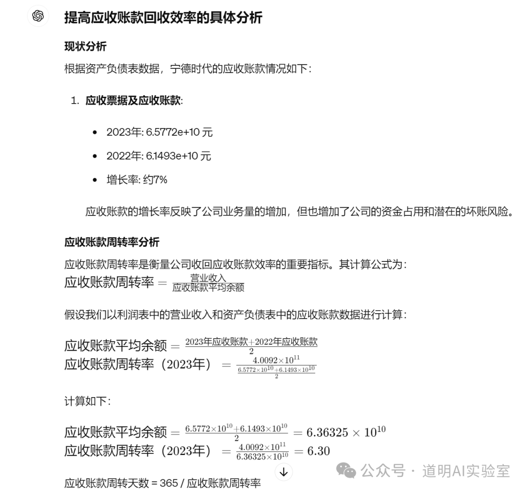
所以,我让模型“展开说说”:
它,列出了公式,然后进行了计算,如果此时看着屏幕的实时输出过程,一定会再次产生一个错觉:助手直接在自己的“监督”下干活。
以上分析当然不构成对于宁德时代的任何投资建议,我个人也不为模型输出的任何结果负责。
除了数据分析功能,我同时还被推送到的功能包括chatgpt desktop for mac,就是可以直接在macbook上让模型陪伴自己写代码看文档的那种,我还让模型做了更多的事情:比如收到了缴费邮件,直接让模型帮我提取对方的账号信息并帮记忆,以便在后续提醒我发起转账。结果是,虽然不方便截图,但是所有该有的信息都有且准确,多余的信息一个没有。
当然,还有,虽然经历了Scarlett Johansson的声音风波,以至于把我一直用的“sky”声音换了另一个“模型”,但是我却开始有点欲罢不能的实时语音聊天功能。
是的,在即将进入2024年下半年的时刻,这些模型及应用(当然包括Google的全套模型和应用,Microsoft昨天刚发布的AI PC功能)都在向我们明白无误的宣示一个事实:不久的将来,我们一切的工作都只需要一个模型,以及模型附着的交互设备,手机或电脑,或其他。
虽然这段时间Altman声名狼藉,但是他的一个结论我一直同意:每一次模型的升级都将使对上一代模型的小修小补变得毫无意义。
我们应该不断向前看,因为每一次升级的间隔时间依然很短,而在OpenAI、Google、Microsoft纷纷发布了新模型、新功能、新产品后,我们大概还可以有三个期待:
1、Apple在6月10日的WWDC大会上即将正式亮相的AI解决方案;
2、Meta的LLaMa3-400B的多模态模型;
3、或许不叫“GPT-5”的GPT-5,抑或,Google的Gemini 2.0;
AI发展变慢了吗?我一直不曾觉得。
与此同时,与日俱增的焦虑,恰恰来自于即将开始的对碳基世界的更大冲击,几乎,不可逆。
本文链接:https://www.shikelang.cc/post/1265.html
chatgpt入口chatgptplus完整使用教程chatgpt4.0账号购买chatgpt软件官网chatgpt 提问 问题AI换装内测体验Chatgpt联网插件如何用chatgpt画画解决办法













网友评论